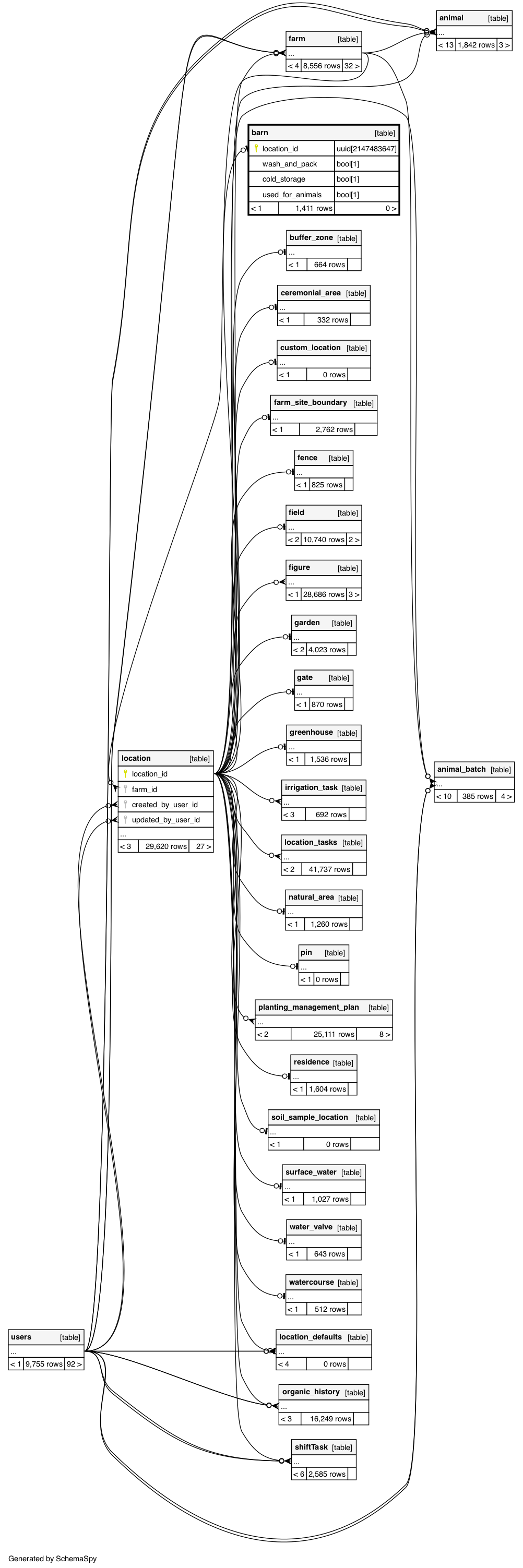
Columns
| Column | Type | Size | Nulls | Auto | Default | Children | Parents | Comments | |||
|---|---|---|---|---|---|---|---|---|---|---|---|
| location_id | uuid | 2147483647 | null |
|
|
||||||
| wash_and_pack | bool | 1 | √ | null |
|
|
|||||
| cold_storage | bool | 1 | √ | null |
|
|
|||||
| used_for_animals | bool | 1 | √ | null |
|
|
Indexes
| Constraint Name | Type | Sort | Column(s) |
|---|---|---|---|
| barn_pkey | Primary key | Asc | location_id |

