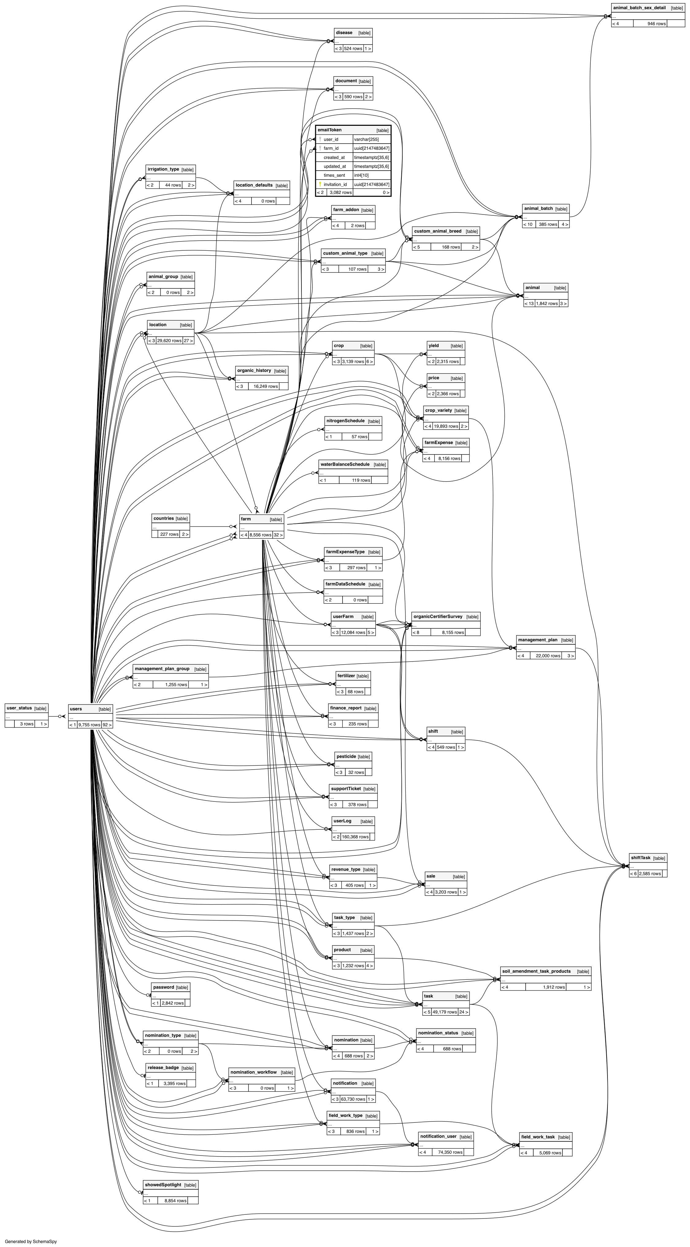
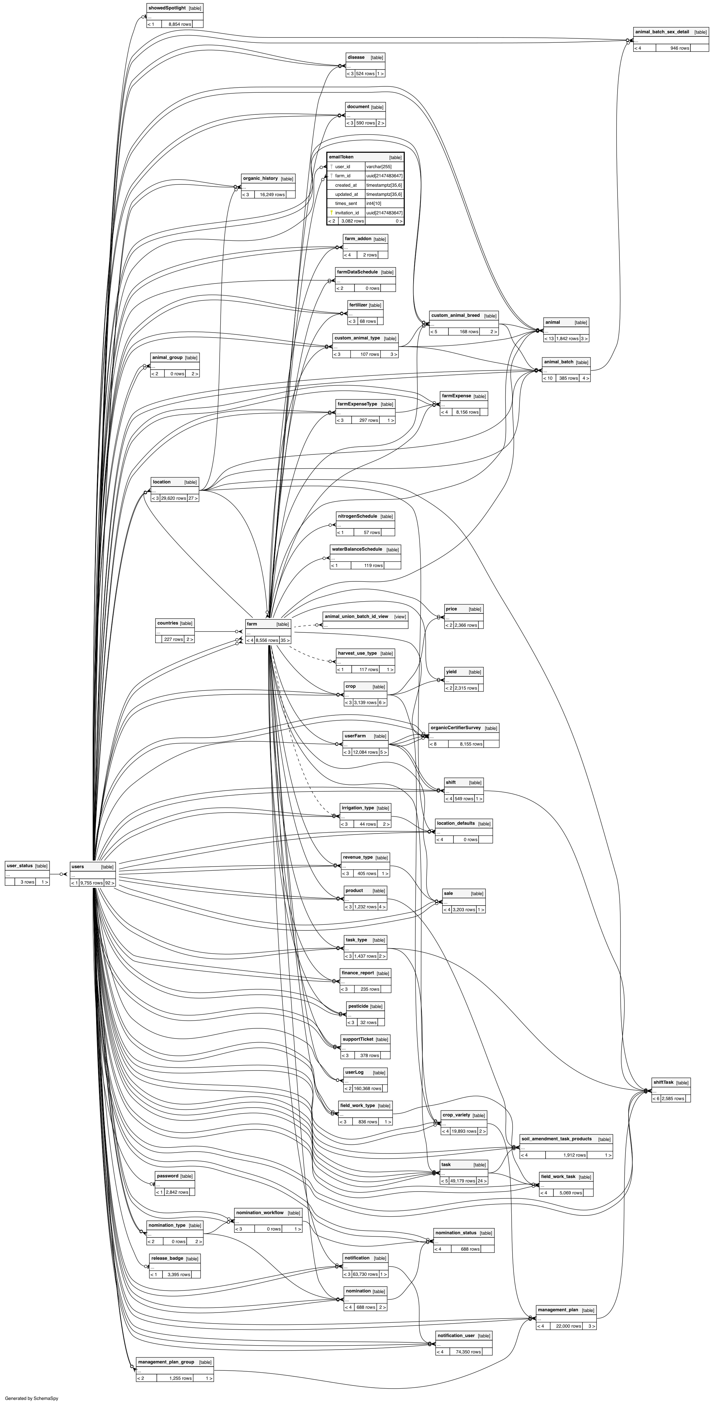
Columns
| Column | Type | Size | Nulls | Auto | Default | Children | Parents | Comments | |||
|---|---|---|---|---|---|---|---|---|---|---|---|
| user_id | varchar | 255 | null |
|
|
||||||
| farm_id | uuid | 2147483647 | null |
|
|
||||||
| created_at | timestamptz | 35,6 | CURRENT_TIMESTAMP |
|
|
||||||
| updated_at | timestamptz | 35,6 | CURRENT_TIMESTAMP |
|
|
||||||
| times_sent | int4 | 10 | √ | null |
|
|
|||||
| invitation_id | uuid | 2147483647 | uuid_generate_v1() |
|
|
Indexes
| Constraint Name | Type | Sort | Column(s) |
|---|---|---|---|
| emailToken_pkey | Primary key | Asc | invitation_id |
| emailtoken_user_id_farm_id_unique | Must be unique | Asc/Asc | user_id + farm_id |



