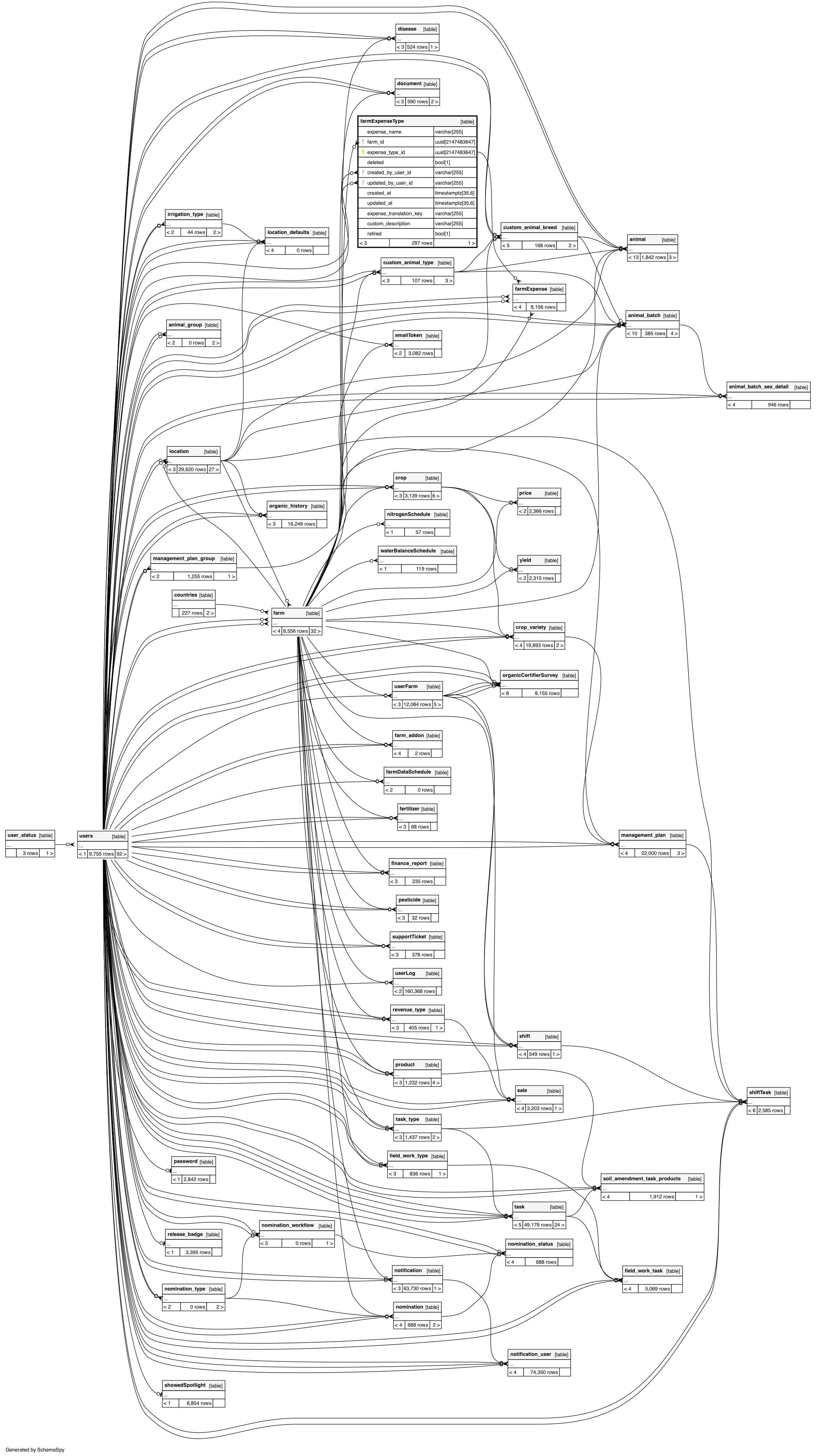
Columns
| Column | Type | Size | Nulls | Auto | Default | Children | Parents | Comments | |||
|---|---|---|---|---|---|---|---|---|---|---|---|
| expense_name | varchar | 255 | √ | null |
|
|
|||||
| farm_id | uuid | 2147483647 | √ | null |
|
|
|||||
| expense_type_id | uuid | 2147483647 | uuid_generate_v1() |
|
|
||||||
| deleted | bool | 1 | false |
|
|
||||||
| created_by_user_id | varchar | 255 | √ | '1'::character varying |
|
|
|||||
| updated_by_user_id | varchar | 255 | √ | '1'::character varying |
|
|
|||||
| created_at | timestamptz | 35,6 | '1999-12-31 16:00:00-08'::timestamp with time zone |
|
|
||||||
| updated_at | timestamptz | 35,6 | '1999-12-31 16:00:00-08'::timestamp with time zone |
|
|
||||||
| expense_translation_key | varchar | 255 | √ | null |
|
|
|||||
| custom_description | varchar | 255 | √ | null |
|
|
|||||
| retired | bool | 1 | √ | false |
|
|
Indexes
| Constraint Name | Type | Sort | Column(s) |
|---|---|---|---|
| farmExpenseType_pkey | Primary key | Asc | expense_type_id |



