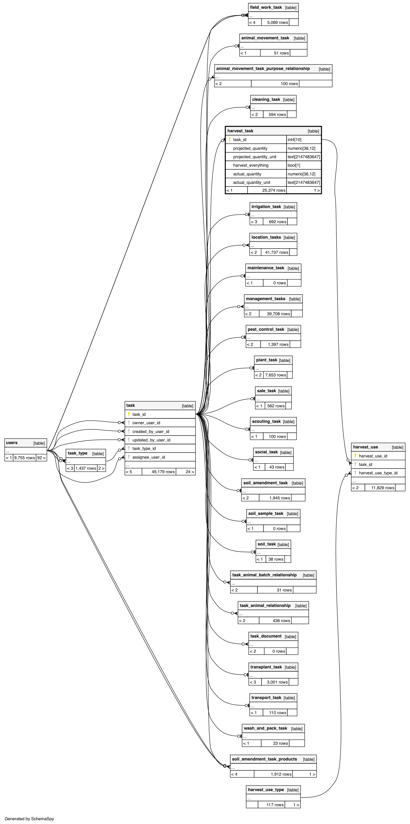
Columns
| Column | Type | Size | Nulls | Auto | Default | Children | Parents | Comments | ||||||
|---|---|---|---|---|---|---|---|---|---|---|---|---|---|---|
| task_id | int4 | 10 | null |
|
|
|||||||||
| projected_quantity | numeric | 36,12 | √ | null |
|
|
||||||||
| projected_quantity_unit | text | 2147483647 | √ | 'kg'::text |
|
|
||||||||
| harvest_everything | bool | 1 | √ | false |
|
|
||||||||
| actual_quantity | numeric | 36,12 | √ | null |
|
|
||||||||
| actual_quantity_unit | text | 2147483647 | √ | 'kg'::text |
|
|
Indexes
| Constraint Name | Type | Sort | Column(s) |
|---|---|---|---|
| harvestLog_pkey | Primary key | Asc | task_id |

