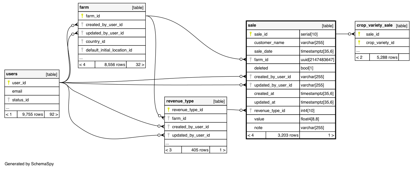
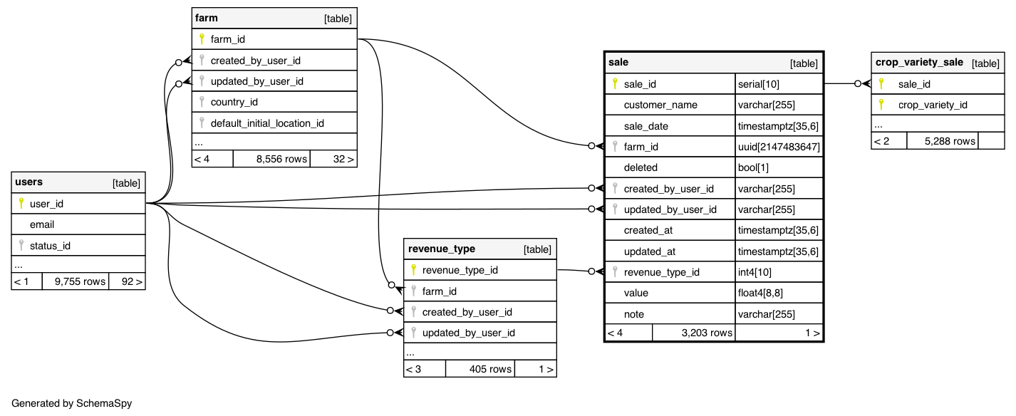
Columns
| Column | Type | Size | Nulls | Auto | Default | Children | Parents | Comments | |||
|---|---|---|---|---|---|---|---|---|---|---|---|
| sale_id | serial | 10 | √ | nextval('sale_sale_id_seq'::regclass) |
|
|
|||||
| customer_name | varchar | 255 | null |
|
|
||||||
| sale_date | timestamptz | 35,6 | null |
|
|
||||||
| farm_id | uuid | 2147483647 | √ | null |
|
|
|||||
| deleted | bool | 1 | false |
|
|
||||||
| created_by_user_id | varchar | 255 | √ | '1'::character varying |
|
|
|||||
| updated_by_user_id | varchar | 255 | √ | '1'::character varying |
|
|
|||||
| created_at | timestamptz | 35,6 | '1999-12-31 16:00:00-08'::timestamp with time zone |
|
|
||||||
| updated_at | timestamptz | 35,6 | '1999-12-31 16:00:00-08'::timestamp with time zone |
|
|
||||||
| revenue_type_id | int4 | 10 | √ | null |
|
|
|||||
| value | float4 | 8,8 | √ | null |
|
|
|||||
| note | varchar | 255 | √ | null |
|
|
Indexes
| Constraint Name | Type | Sort | Column(s) |
|---|---|---|---|
| sale_pkey | Primary key | Asc | sale_id |



