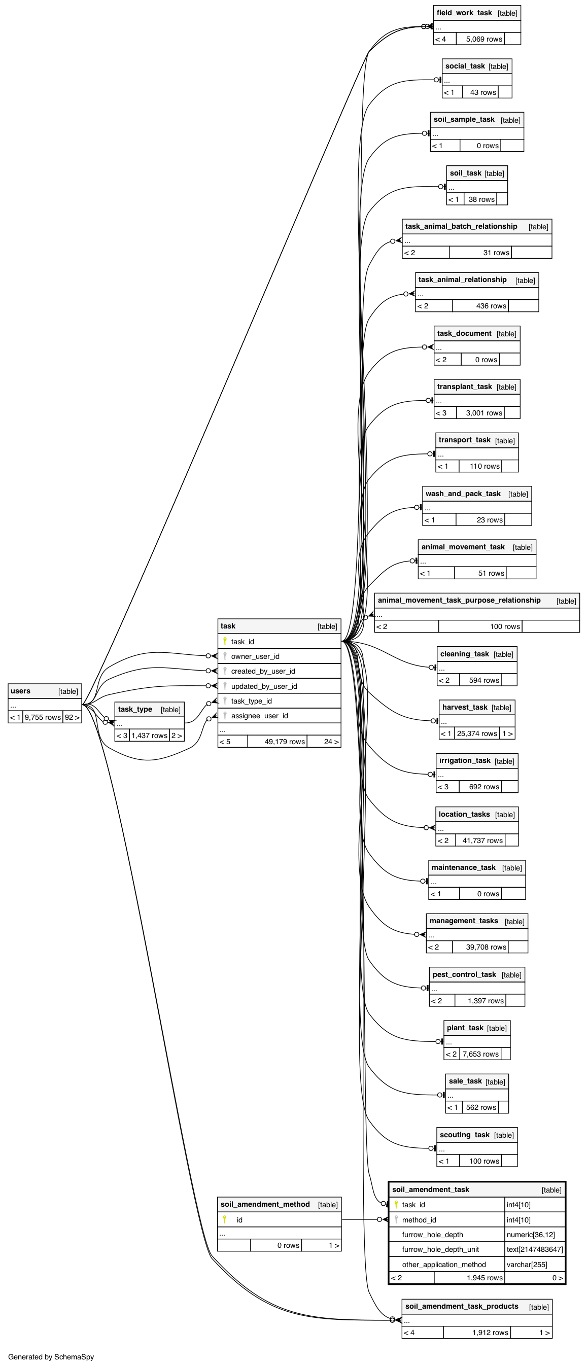
Columns
| Column | Type | Size | Nulls | Auto | Default | Children | Parents | Comments | |||
|---|---|---|---|---|---|---|---|---|---|---|---|
| task_id | int4 | 10 | null |
|
|
||||||
| method_id | int4 | 10 | √ | null |
|
|
|||||
| furrow_hole_depth | numeric | 36,12 | √ | null |
|
|
|||||
| furrow_hole_depth_unit | text | 2147483647 | √ | null |
|
|
|||||
| other_application_method | varchar | 255 | √ | null |
|
|
Indexes
| Constraint Name | Type | Sort | Column(s) |
|---|---|---|---|
| fertilizerLog_pkey | Primary key | Asc | task_id |

