Columns
| Column | Type | Size | Nulls | Auto | Default | Children | Parents | Comments | |||
|---|---|---|---|---|---|---|---|---|---|---|---|
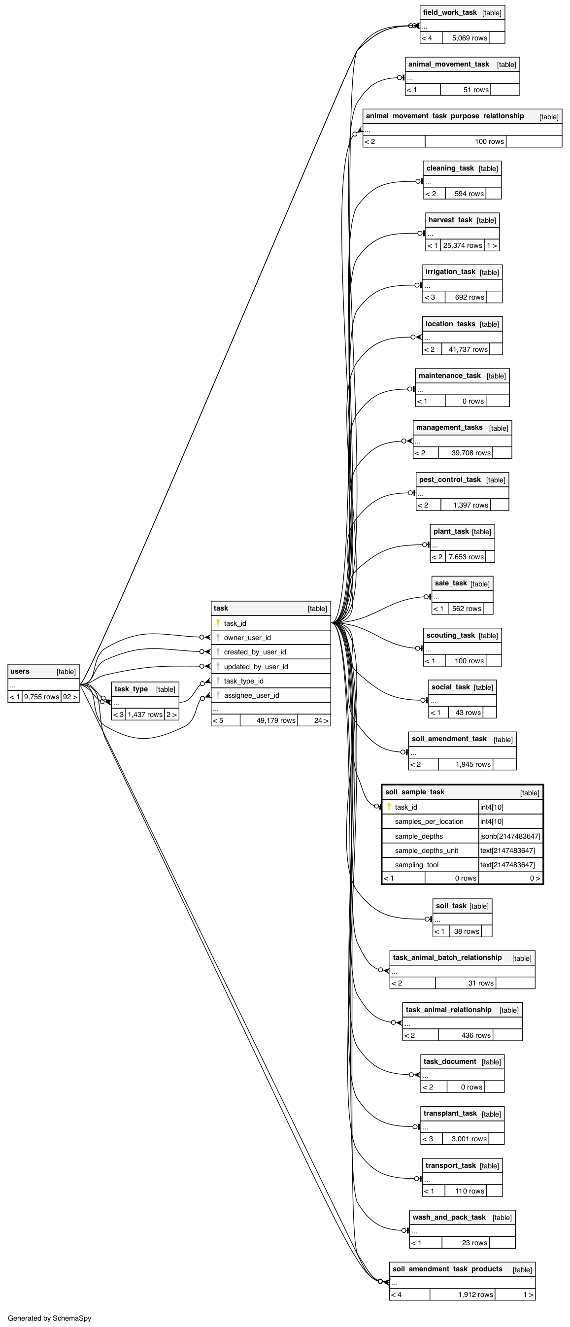
| task_id | int4 | 10 | null |
|
|
||||||
| samples_per_location | int4 | 10 | null |
|
|
||||||
| sample_depths | jsonb | 2147483647 | null |
|
|
||||||
| sample_depths_unit | text | 2147483647 | 'cm'::text |
|
|
||||||
| sampling_tool | text | 2147483647 | 'SOIL_PROBE'::text |
|
|
Indexes
| Constraint Name | Type | Sort | Column(s) |
|---|---|---|---|
| soil_sample_task_pkey | Primary key | Asc | task_id |

