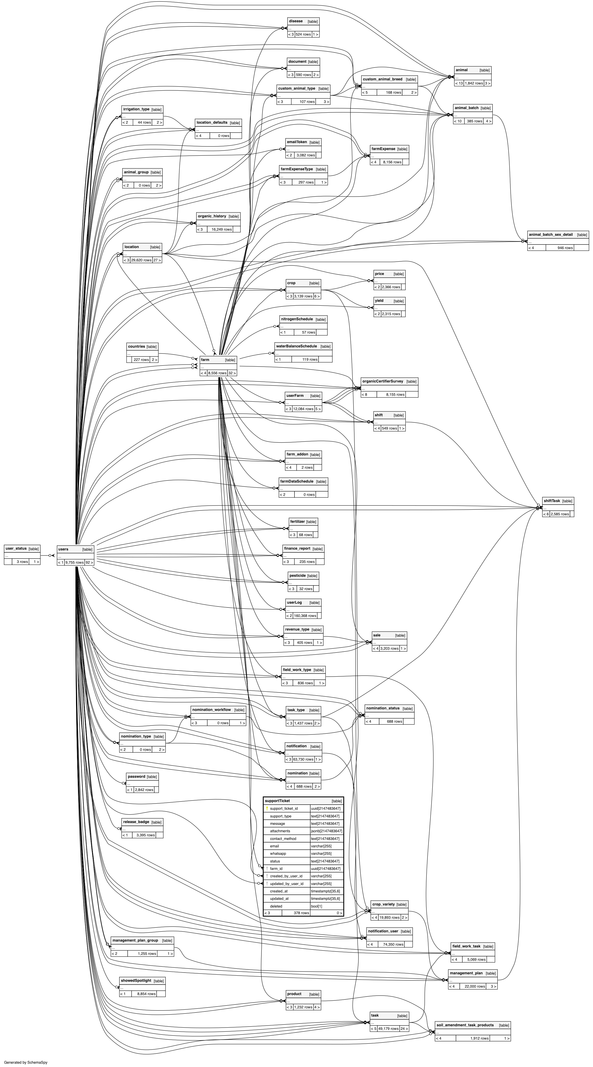
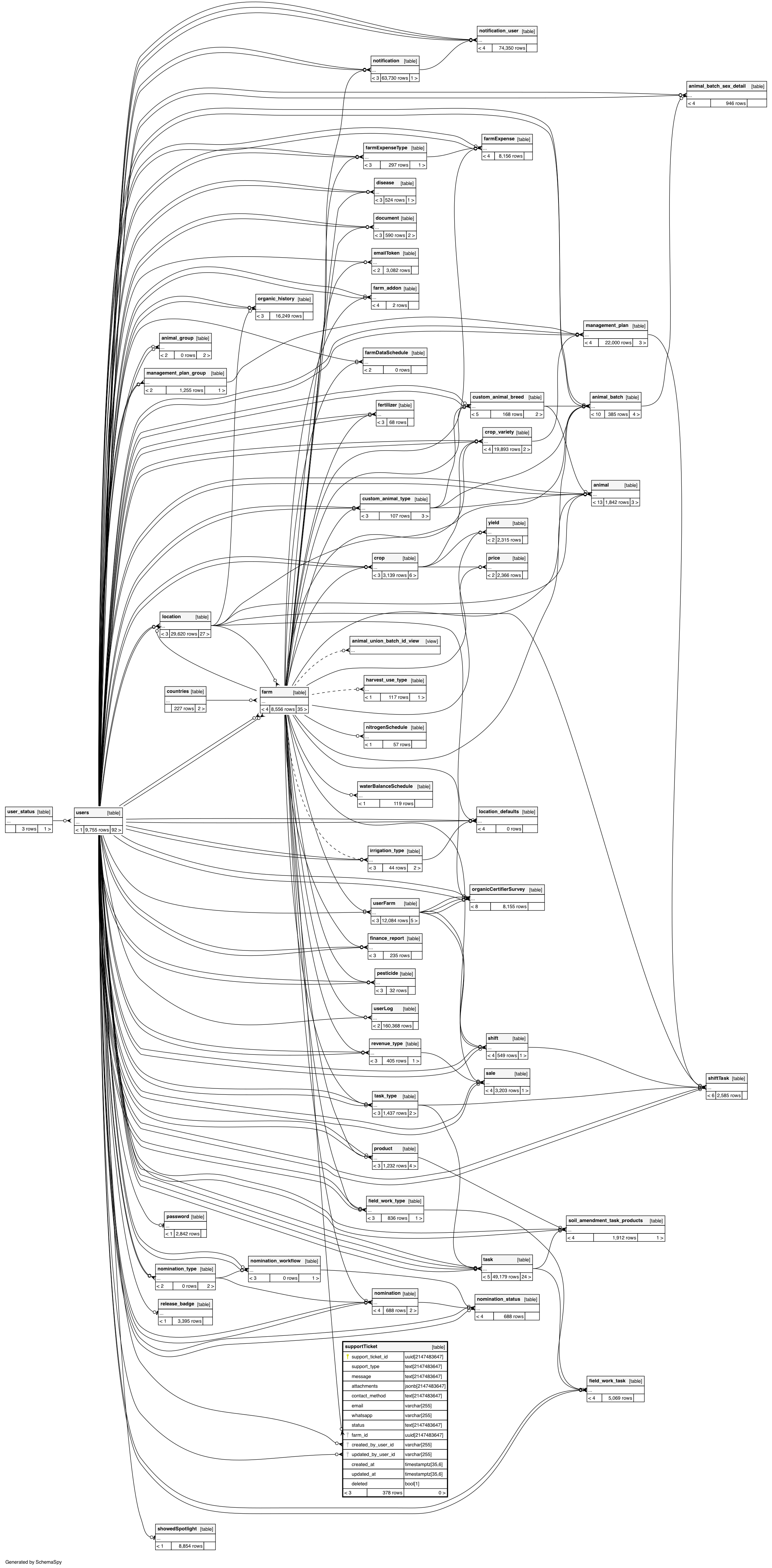
Columns
| Column | Type | Size | Nulls | Auto | Default | Children | Parents | Comments | |||
|---|---|---|---|---|---|---|---|---|---|---|---|
| support_ticket_id | uuid | 2147483647 | uuid_generate_v4() |
|
|
||||||
| support_type | text | 2147483647 | null |
|
|
||||||
| message | text | 2147483647 | null |
|
|
||||||
| attachments | jsonb | 2147483647 | √ | '[]'::jsonb |
|
|
|||||
| contact_method | text | 2147483647 | null |
|
|
||||||
| varchar | 255 | √ | null |
|
|
||||||
| varchar | 255 | √ | null |
|
|
||||||
| status | text | 2147483647 | √ | 'Open'::text |
|
|
|||||
| farm_id | uuid | 2147483647 | √ | null |
|
|
|||||
| created_by_user_id | varchar | 255 | √ | null |
|
|
|||||
| updated_by_user_id | varchar | 255 | √ | null |
|
|
|||||
| created_at | timestamptz | 35,6 | null |
|
|
||||||
| updated_at | timestamptz | 35,6 | null |
|
|
||||||
| deleted | bool | 1 | √ | false |
|
|
Indexes
| Constraint Name | Type | Sort | Column(s) |
|---|---|---|---|
| supportTicket_pkey | Primary key | Asc | support_ticket_id |



