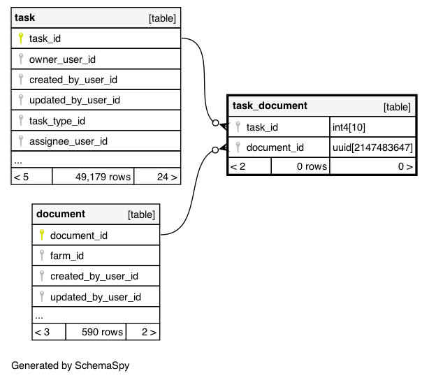
task_document

0 rows


Columns

Column Type Size Nulls Auto Default Children Parents Comments
task_id int4 10 null
task.task_id task_document_task_id_foreign R
document_id uuid 2147483647 null
document.document_id task_document_document_id_foreign R

Indexes

Constraint Name Type Sort Column(s)
task_document_task_id_document_id_unique Must be unique Asc/Asc task_id + document_id

Relationships