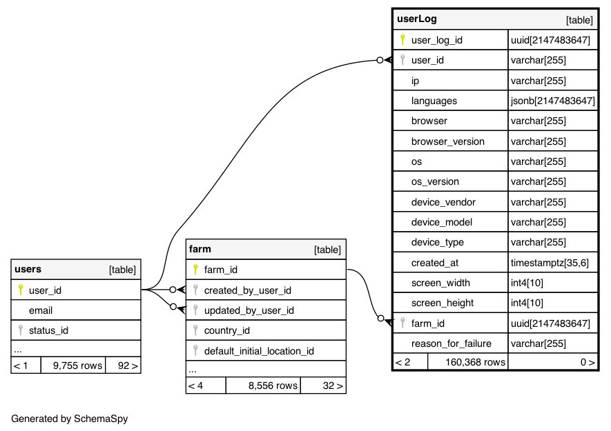
Columns
| Column | Type | Size | Nulls | Auto | Default | Children | Parents | Comments | |||
|---|---|---|---|---|---|---|---|---|---|---|---|
| user_log_id | uuid | 2147483647 | uuid_generate_v4() |
|
|
||||||
| user_id | varchar | 255 | √ | null |
|
|
|||||
| ip | varchar | 255 | √ | null |
|
|
|||||
| languages | jsonb | 2147483647 | √ | '[]'::jsonb |
|
|
|||||
| browser | varchar | 255 | √ | null |
|
|
|||||
| browser_version | varchar | 255 | √ | null |
|
|
|||||
| os | varchar | 255 | √ | null |
|
|
|||||
| os_version | varchar | 255 | √ | null |
|
|
|||||
| device_vendor | varchar | 255 | √ | null |
|
|
|||||
| device_model | varchar | 255 | √ | null |
|
|
|||||
| device_type | varchar | 255 | √ | null |
|
|
|||||
| created_at | timestamptz | 35,6 | √ | CURRENT_TIMESTAMP |
|
|
|||||
| screen_width | int4 | 10 | √ | null |
|
|
|||||
| screen_height | int4 | 10 | √ | null |
|
|
|||||
| farm_id | uuid | 2147483647 | √ | null |
|
|
|||||
| reason_for_failure | varchar | 255 | √ | 'n/a'::character varying |
|
|
Indexes
| Constraint Name | Type | Sort | Column(s) |
|---|---|---|---|
| userLog_pkey | Primary key | Asc | user_log_id |



