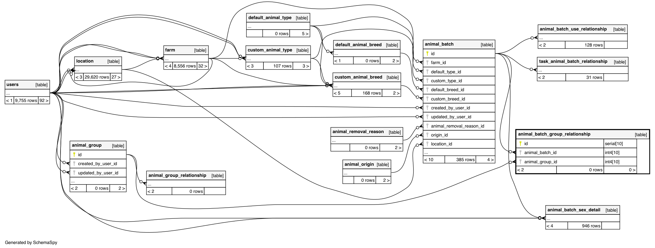
Columns
| Column | Type | Size | Nulls | Auto | Default | Children | Parents | Comments | |||
|---|---|---|---|---|---|---|---|---|---|---|---|
| id | serial | 10 | √ | nextval('animal_batch_group_relationship_id_seq'::regclass) |
|
|
|||||
| animal_batch_id | int4 | 10 | null |
|
|
||||||
| animal_group_id | int4 | 10 | null |
|
|
Indexes
| Constraint Name | Type | Sort | Column(s) |
|---|---|---|---|
| animal_batch_group_relationship_pkey | Primary key | Asc | id |

