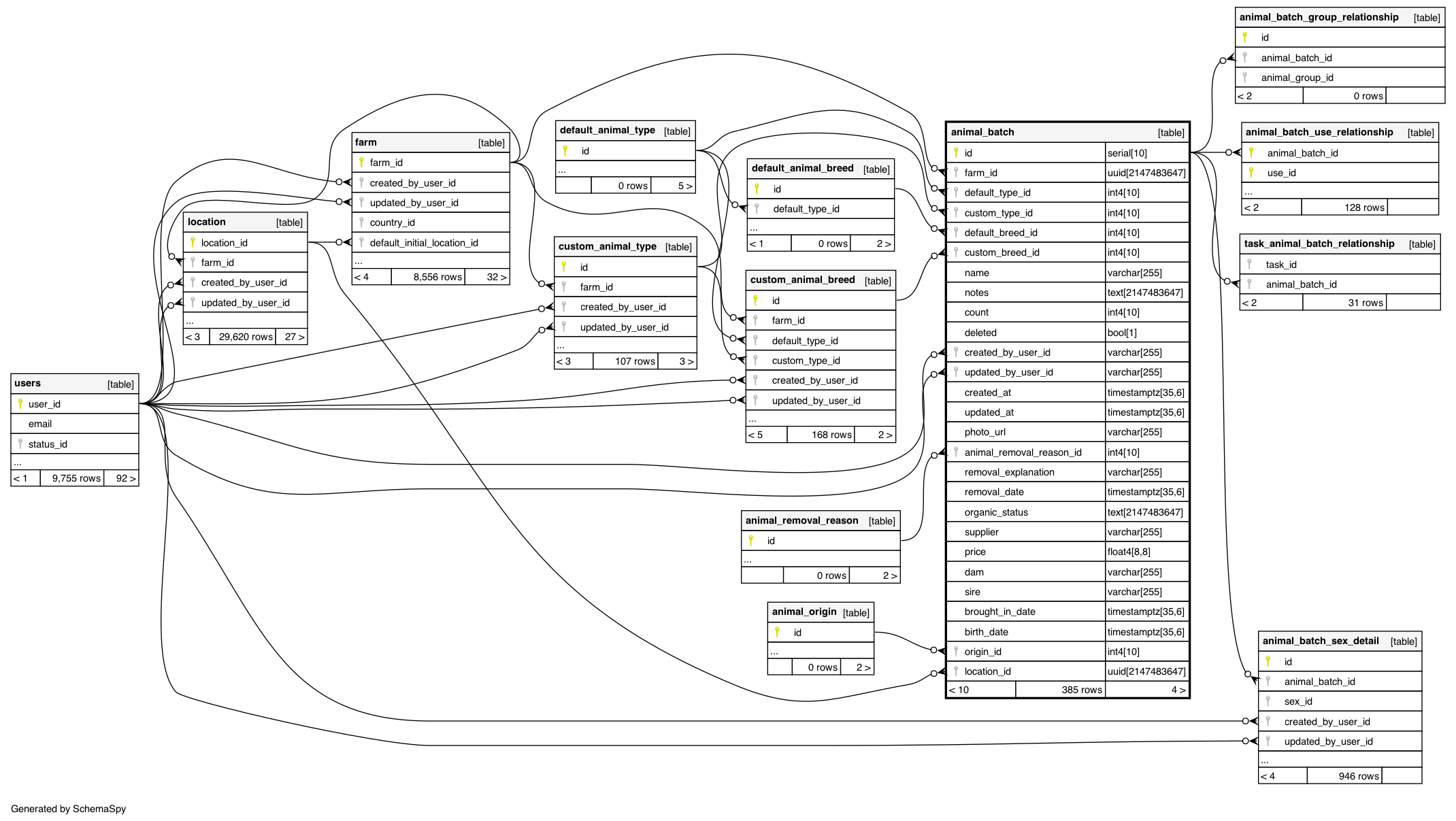
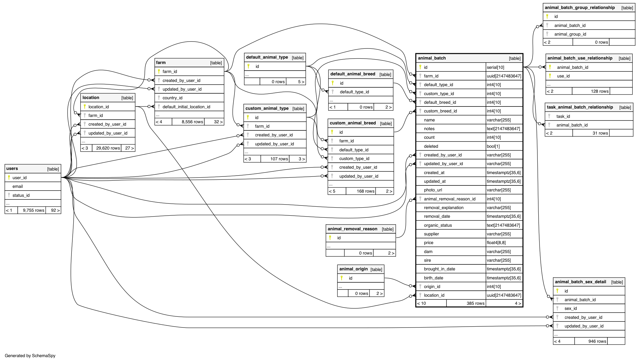
Columns
| Column | Type | Size | Nulls | Auto | Default | Children | Parents | Comments | ||||||||||||
|---|---|---|---|---|---|---|---|---|---|---|---|---|---|---|---|---|---|---|---|---|
| id | serial | 10 | √ | nextval('animal_batch_id_seq'::regclass) |
|
|
||||||||||||||
| farm_id | uuid | 2147483647 | null |
|
|
|||||||||||||||
| default_type_id | int4 | 10 | √ | null |
|
|
||||||||||||||
| custom_type_id | int4 | 10 | √ | null |
|
|
||||||||||||||
| default_breed_id | int4 | 10 | √ | null |
|
|
||||||||||||||
| custom_breed_id | int4 | 10 | √ | null |
|
|
||||||||||||||
| name | varchar | 255 | √ | null |
|
|
||||||||||||||
| notes | text | 2147483647 | √ | null |
|
|
||||||||||||||
| count | int4 | 10 | null |
|
|
|||||||||||||||
| deleted | bool | 1 | false |
|
|
|||||||||||||||
| created_by_user_id | varchar | 255 | '1'::character varying |
|
|
|||||||||||||||
| updated_by_user_id | varchar | 255 | '1'::character varying |
|
|
|||||||||||||||
| created_at | timestamptz | 35,6 | '1999-12-31 16:00:00-08'::timestamp with time zone |
|
|
|||||||||||||||
| updated_at | timestamptz | 35,6 | '1999-12-31 16:00:00-08'::timestamp with time zone |
|
|
|||||||||||||||
| photo_url | varchar | 255 | √ | null |
|
|
||||||||||||||
| animal_removal_reason_id | int4 | 10 | √ | null |
|
|
||||||||||||||
| removal_explanation | varchar | 255 | √ | null |
|
|
||||||||||||||
| removal_date | timestamptz | 35,6 | √ | null |
|
|
||||||||||||||
| organic_status | text | 2147483647 | 'Non-Organic'::text |
|
|
|||||||||||||||
| supplier | varchar | 255 | √ | null |
|
|
||||||||||||||
| price | float4 | 8,8 | √ | null |
|
|
||||||||||||||
| dam | varchar | 255 | √ | null |
|
|
||||||||||||||
| sire | varchar | 255 | √ | null |
|
|
||||||||||||||
| brought_in_date | timestamptz | 35,6 | √ | null |
|
|
||||||||||||||
| birth_date | timestamptz | 35,6 | √ | null |
|
|
||||||||||||||
| origin_id | int4 | 10 | √ | null |
|
|
||||||||||||||
| location_id | uuid | 2147483647 | √ | null |
|
|
Indexes
| Constraint Name | Type | Sort | Column(s) |
|---|---|---|---|
| animal_batch_pkey | Primary key | Asc | id |



