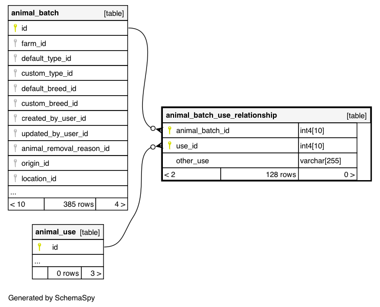
Columns
| Column | Type | Size | Nulls | Auto | Default | Children | Parents | Comments | |||
|---|---|---|---|---|---|---|---|---|---|---|---|
| animal_batch_id | int4 | 10 | null |
|
|
||||||
| use_id | int4 | 10 | null |
|
|
||||||
| other_use | varchar | 255 | √ | null |
|
|
Indexes
| Constraint Name | Type | Sort | Column(s) |
|---|---|---|---|
| animal_batch_use_relationship_pkey | Primary key | Asc/Asc | animal_batch_id + use_id |

