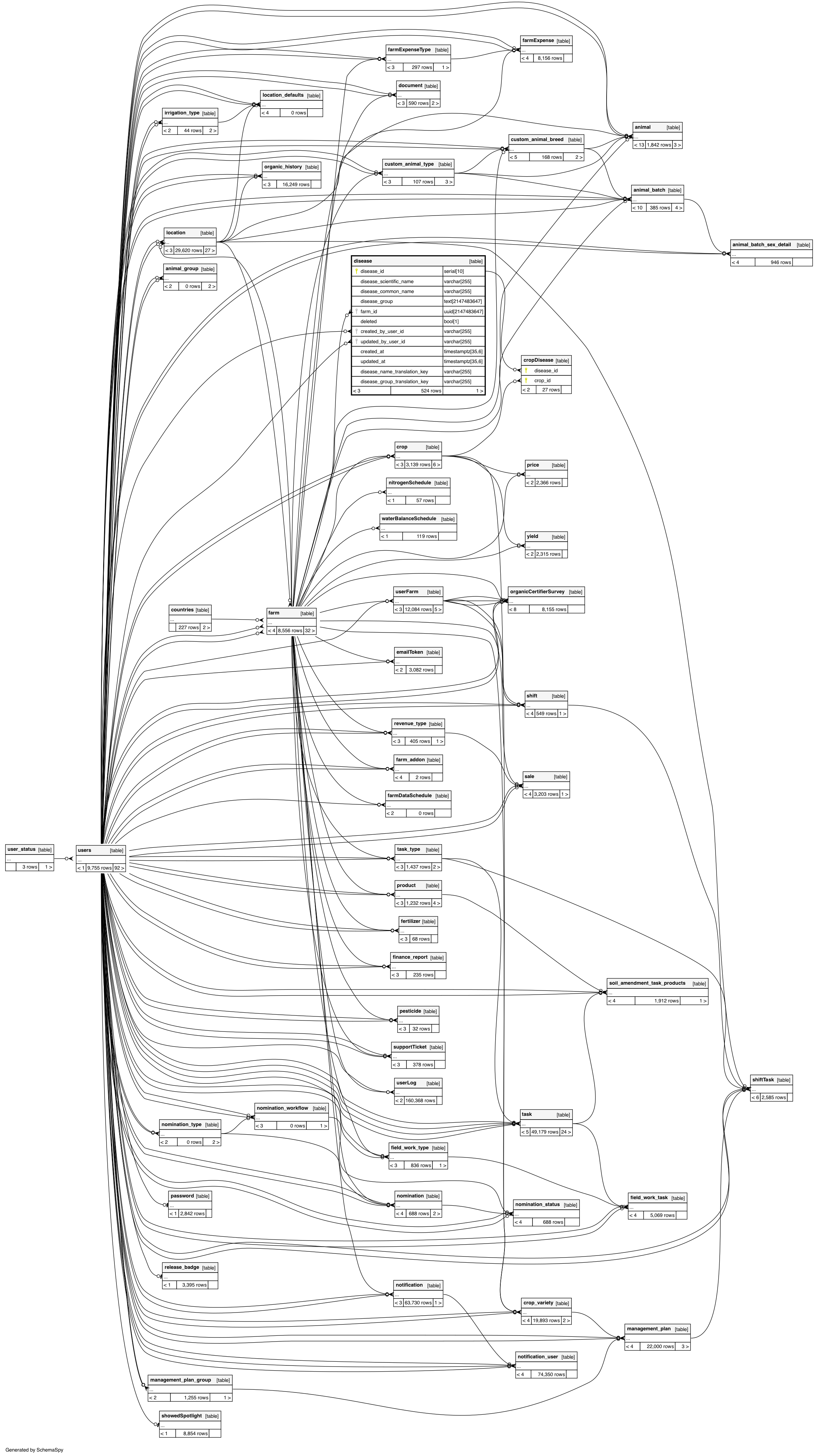
Columns
| Column | Type | Size | Nulls | Auto | Default | Children | Parents | Comments | |||
|---|---|---|---|---|---|---|---|---|---|---|---|
| disease_id | serial | 10 | √ | nextval('disease_disease_id_seq'::regclass) |
|
|
|||||
| disease_scientific_name | varchar | 255 | √ | null |
|
|
|||||
| disease_common_name | varchar | 255 | √ | null |
|
|
|||||
| disease_group | text | 2147483647 | √ | null |
|
|
|||||
| farm_id | uuid | 2147483647 | √ | null |
|
|
|||||
| deleted | bool | 1 | false |
|
|
||||||
| created_by_user_id | varchar | 255 | √ | '1'::character varying |
|
|
|||||
| updated_by_user_id | varchar | 255 | √ | '1'::character varying |
|
|
|||||
| created_at | timestamptz | 35,6 | '1999-12-31 16:00:00-08'::timestamp with time zone |
|
|
||||||
| updated_at | timestamptz | 35,6 | '1999-12-31 16:00:00-08'::timestamp with time zone |
|
|
||||||
| disease_name_translation_key | varchar | 255 | √ | null |
|
|
|||||
| disease_group_translation_key | varchar | 255 | √ | null |
|
|
Indexes
| Constraint Name | Type | Sort | Column(s) |
|---|---|---|---|
| disease_pkey | Primary key | Asc | disease_id |



