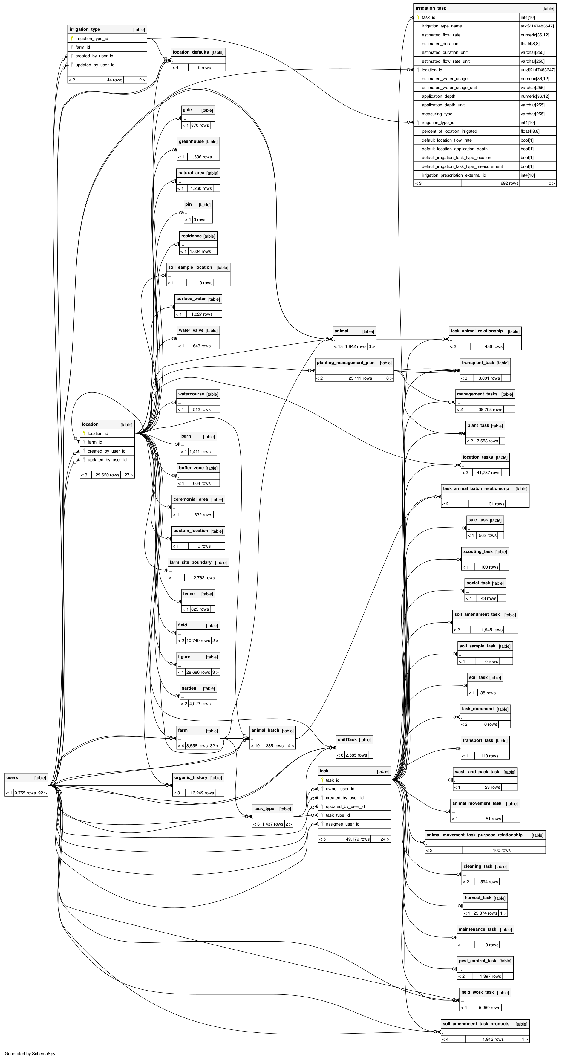
Columns
| Column | Type | Size | Nulls | Auto | Default | Children | Parents | Comments | |||
|---|---|---|---|---|---|---|---|---|---|---|---|
| task_id | int4 | 10 | null |
|
|
||||||
| irrigation_type_name | text | 2147483647 | √ | null |
|
|
|||||
| estimated_flow_rate | numeric | 36,12 | √ | null |
|
|
|||||
| estimated_duration | float4 | 8,8 | √ | null |
|
|
|||||
| estimated_duration_unit | varchar | 255 | √ | null |
|
|
|||||
| estimated_flow_rate_unit | varchar | 255 | √ | null |
|
|
|||||
| location_id | uuid | 2147483647 | √ | null |
|
|
|||||
| estimated_water_usage | numeric | 36,12 | √ | null |
|
|
|||||
| estimated_water_usage_unit | varchar | 255 | √ | null |
|
|
|||||
| application_depth | numeric | 36,12 | √ | null |
|
|
|||||
| application_depth_unit | varchar | 255 | √ | null |
|
|
|||||
| measuring_type | varchar | 255 | √ | null |
|
|
|||||
| irrigation_type_id | int4 | 10 | √ | null |
|
|
|||||
| percent_of_location_irrigated | float4 | 8,8 | √ | null |
|
|
|||||
| default_location_flow_rate | bool | 1 | false |
|
|
||||||
| default_location_application_depth | bool | 1 | false |
|
|
||||||
| default_irrigation_task_type_location | bool | 1 | false |
|
|
||||||
| default_irrigation_task_type_measurement | bool | 1 | false |
|
|
||||||
| irrigation_prescription_external_id | int4 | 10 | √ | null |
|
|
Indexes
| Constraint Name | Type | Sort | Column(s) |
|---|---|---|---|
| irrigationLog_pkey | Primary key | Asc | task_id |



