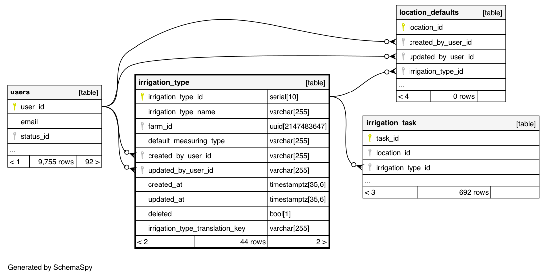
Columns
| Column | Type | Size | Nulls | Auto | Default | Children | Parents | Comments | ||||||
|---|---|---|---|---|---|---|---|---|---|---|---|---|---|---|
| irrigation_type_id | serial | 10 | √ | nextval('irrigation_type_irrigation_type_id_seq'::regclass) |
|
|
||||||||
| irrigation_type_name | varchar | 255 | null |
|
|
|||||||||
| farm_id | uuid | 2147483647 | √ | null |
|
|
||||||||
| default_measuring_type | varchar | 255 | null |
|
|
|||||||||
| created_by_user_id | varchar | 255 | √ | '1'::character varying |
|
|
||||||||
| updated_by_user_id | varchar | 255 | √ | '1'::character varying |
|
|
||||||||
| created_at | timestamptz | 35,6 | '1999-12-31 16:00:00-08'::timestamp with time zone |
|
|
|||||||||
| updated_at | timestamptz | 35,6 | '1999-12-31 16:00:00-08'::timestamp with time zone |
|
|
|||||||||
| deleted | bool | 1 | false |
|
|
|||||||||
| irrigation_type_translation_key | varchar | 255 | √ | null |
|
|
Indexes
| Constraint Name | Type | Sort | Column(s) |
|---|---|---|---|
| irrigation_type_pkey | Primary key | Asc | irrigation_type_id |



