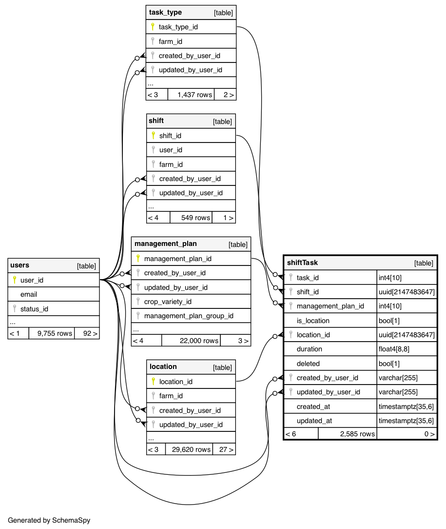
Columns
| Column | Type | Size | Nulls | Auto | Default | Children | Parents | Comments | |||
|---|---|---|---|---|---|---|---|---|---|---|---|
| task_id | int4 | 10 | √ | null |
|
|
|||||
| shift_id | uuid | 2147483647 | √ | null |
|
|
|||||
| management_plan_id | int4 | 10 | √ | null |
|
|
|||||
| is_location | bool | 1 | √ | false |
|
|
|||||
| location_id | uuid | 2147483647 | √ | null |
|
|
|||||
| duration | float4 | 8,8 | √ | null |
|
|
|||||
| deleted | bool | 1 | √ | false |
|
|
|||||
| created_by_user_id | varchar | 255 | √ | '1'::character varying |
|
|
|||||
| updated_by_user_id | varchar | 255 | √ | '1'::character varying |
|
|
|||||
| created_at | timestamptz | 35,6 | '1999-12-31 16:00:00-08'::timestamp with time zone |
|
|
||||||
| updated_at | timestamptz | 35,6 | '1999-12-31 16:00:00-08'::timestamp with time zone |
|
|

