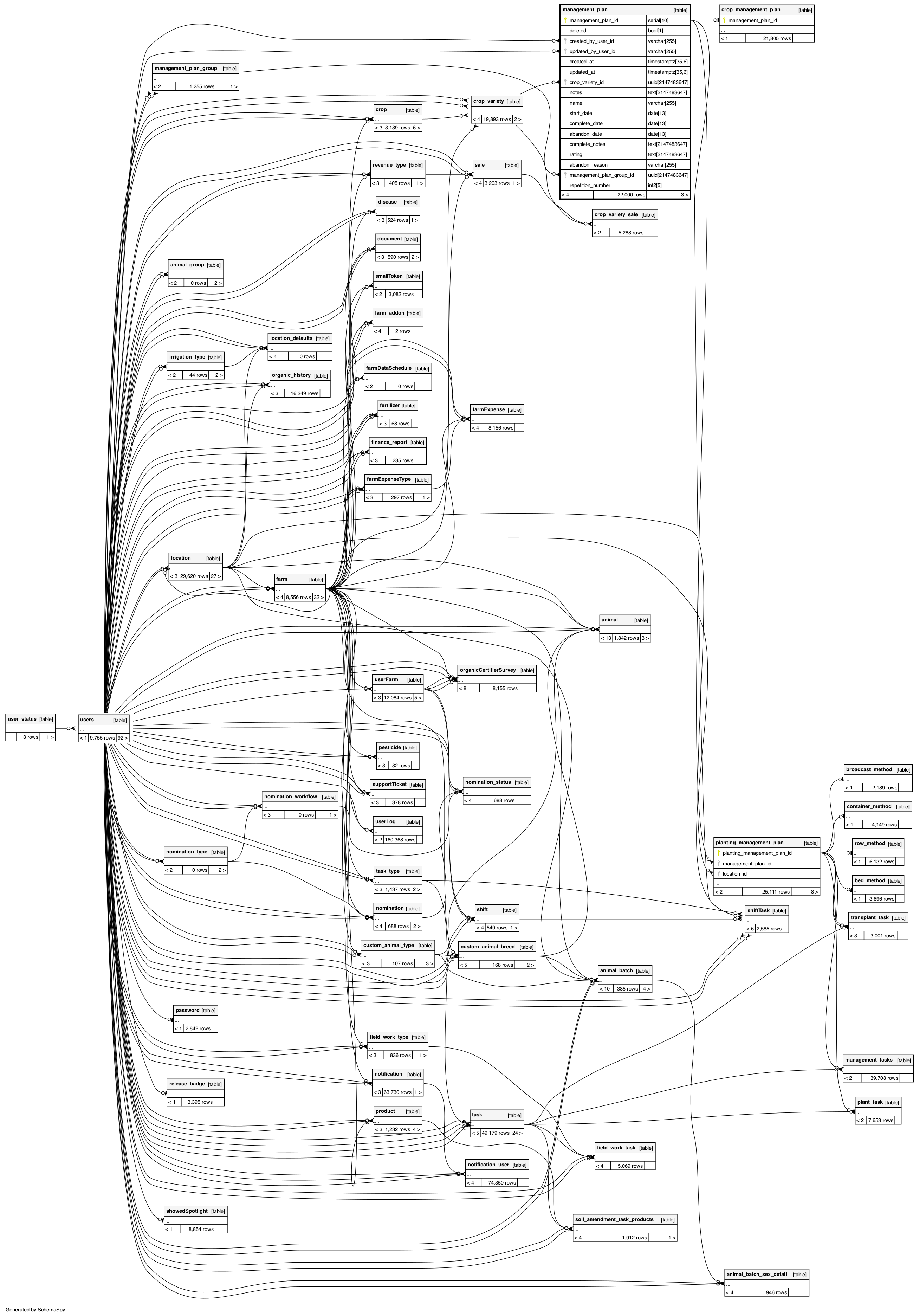
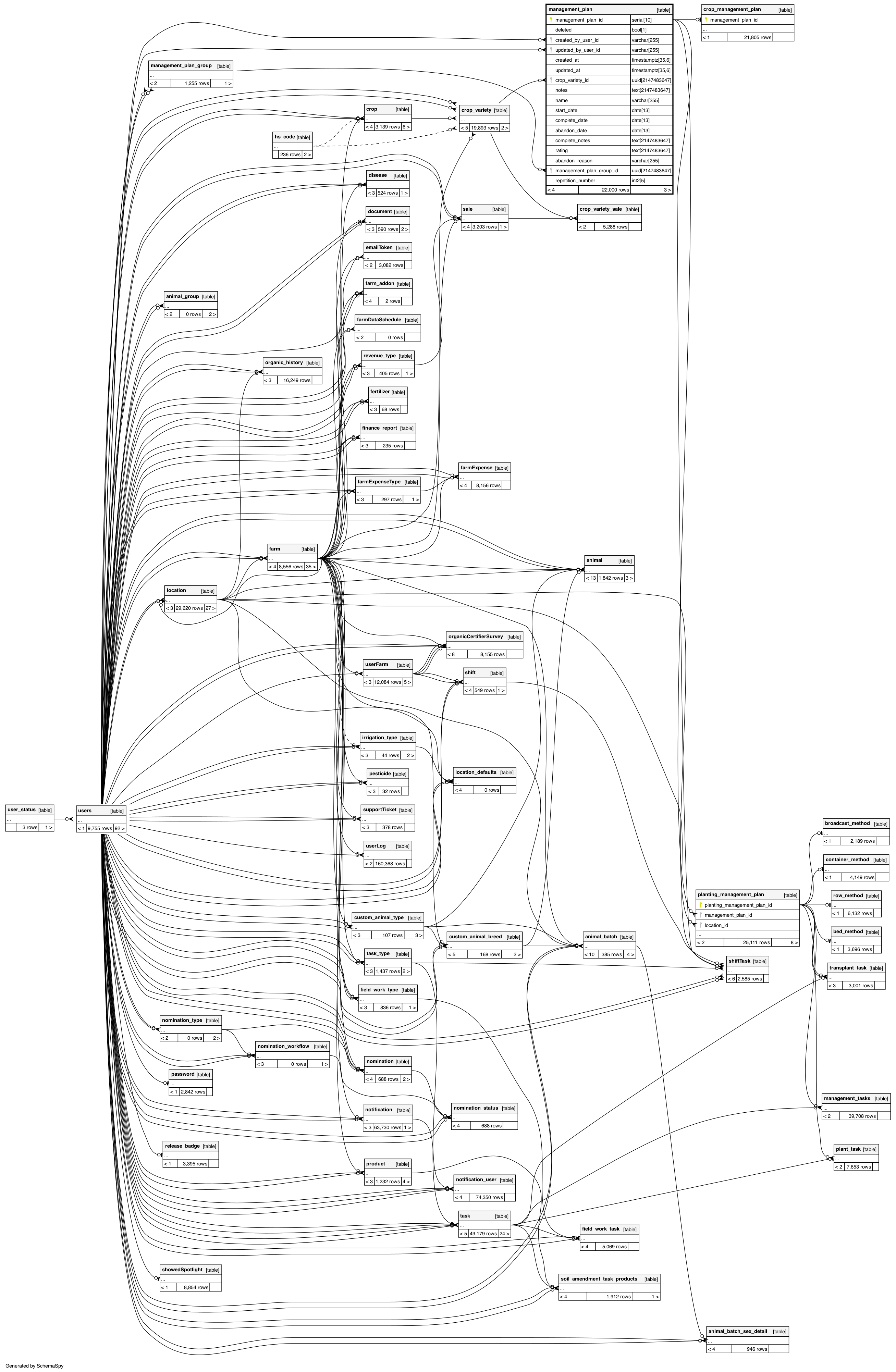
Columns
| Column | Type | Size | Nulls | Auto | Default | Children | Parents | Comments | |||||||||
|---|---|---|---|---|---|---|---|---|---|---|---|---|---|---|---|---|---|
| management_plan_id | serial | 10 | √ | nextval('"fieldCrop_field_crop_id_seq"'::regclass) |
|
|
|||||||||||
| deleted | bool | 1 | false |
|
|
||||||||||||
| created_by_user_id | varchar | 255 | √ | '1'::character varying |
|
|
|||||||||||
| updated_by_user_id | varchar | 255 | √ | '1'::character varying |
|
|
|||||||||||
| created_at | timestamptz | 35,6 | '1999-12-31 16:00:00-08'::timestamp with time zone |
|
|
||||||||||||
| updated_at | timestamptz | 35,6 | '1999-12-31 16:00:00-08'::timestamp with time zone |
|
|
||||||||||||
| crop_variety_id | uuid | 2147483647 | √ | null |
|
|
|||||||||||
| notes | text | 2147483647 | √ | null |
|
|
|||||||||||
| name | varchar | 255 | √ | null |
|
|
|||||||||||
| start_date | date | 13 | √ | null |
|
|
|||||||||||
| complete_date | date | 13 | √ | null |
|
|
|||||||||||
| abandon_date | date | 13 | √ | null |
|
|
|||||||||||
| complete_notes | text | 2147483647 | √ | null |
|
|
|||||||||||
| rating | text | 2147483647 | √ | null |
|
|
|||||||||||
| abandon_reason | varchar | 255 | √ | null |
|
|
|||||||||||
| management_plan_group_id | uuid | 2147483647 | √ | null |
|
|
|||||||||||
| repetition_number | int2 | 5 | √ | null |
|
|
Indexes
| Constraint Name | Type | Sort | Column(s) |
|---|---|---|---|
| management_plan_pkey | Primary key | Asc | management_plan_id |



