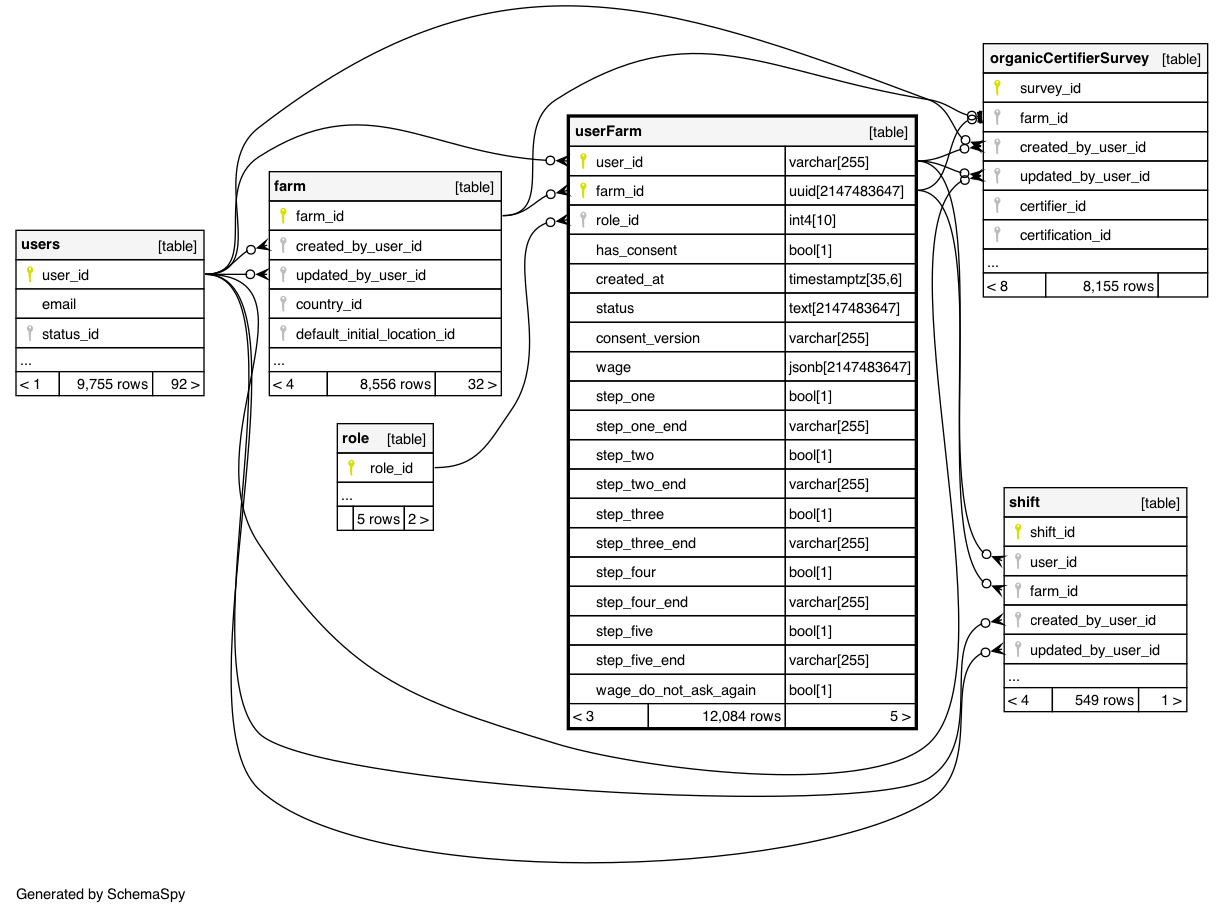
Columns
| Column | Type | Size | Nulls | Auto | Default | Children | Parents | Comments | ||||||||||||
|---|---|---|---|---|---|---|---|---|---|---|---|---|---|---|---|---|---|---|---|---|
| user_id | varchar | 255 | null |
|
|
|||||||||||||||
| farm_id | uuid | 2147483647 | null |
|
|
|||||||||||||||
| role_id | int4 | 10 | √ | null |
|
|
||||||||||||||
| has_consent | bool | 1 | √ | null |
|
|
||||||||||||||
| created_at | timestamptz | 35,6 | √ | CURRENT_TIMESTAMP |
|
|
||||||||||||||
| status | text | 2147483647 | √ | null |
|
|
||||||||||||||
| consent_version | varchar | 255 | '1.0'::character varying |
|
|
|||||||||||||||
| wage | jsonb | 2147483647 | √ | '{"type": "hourly", "amount": 0}'::jsonb |
|
|
||||||||||||||
| step_one | bool | 1 | √ | false |
|
|
||||||||||||||
| step_one_end | varchar | 255 | √ | NULL::character varying |
|
|
||||||||||||||
| step_two | bool | 1 | √ | false |
|
|
||||||||||||||
| step_two_end | varchar | 255 | √ | NULL::character varying |
|
|
||||||||||||||
| step_three | bool | 1 | √ | false |
|
|
||||||||||||||
| step_three_end | varchar | 255 | √ | NULL::character varying |
|
|
||||||||||||||
| step_four | bool | 1 | √ | false |
|
|
||||||||||||||
| step_four_end | varchar | 255 | √ | NULL::character varying |
|
|
||||||||||||||
| step_five | bool | 1 | √ | false |
|
|
||||||||||||||
| step_five_end | varchar | 255 | √ | NULL::character varying |
|
|
||||||||||||||
| wage_do_not_ask_again | bool | 1 | √ | null |
|
|
Indexes
| Constraint Name | Type | Sort | Column(s) |
|---|---|---|---|
| userFarm_pkey | Primary key | Asc/Asc | user_id + farm_id |



