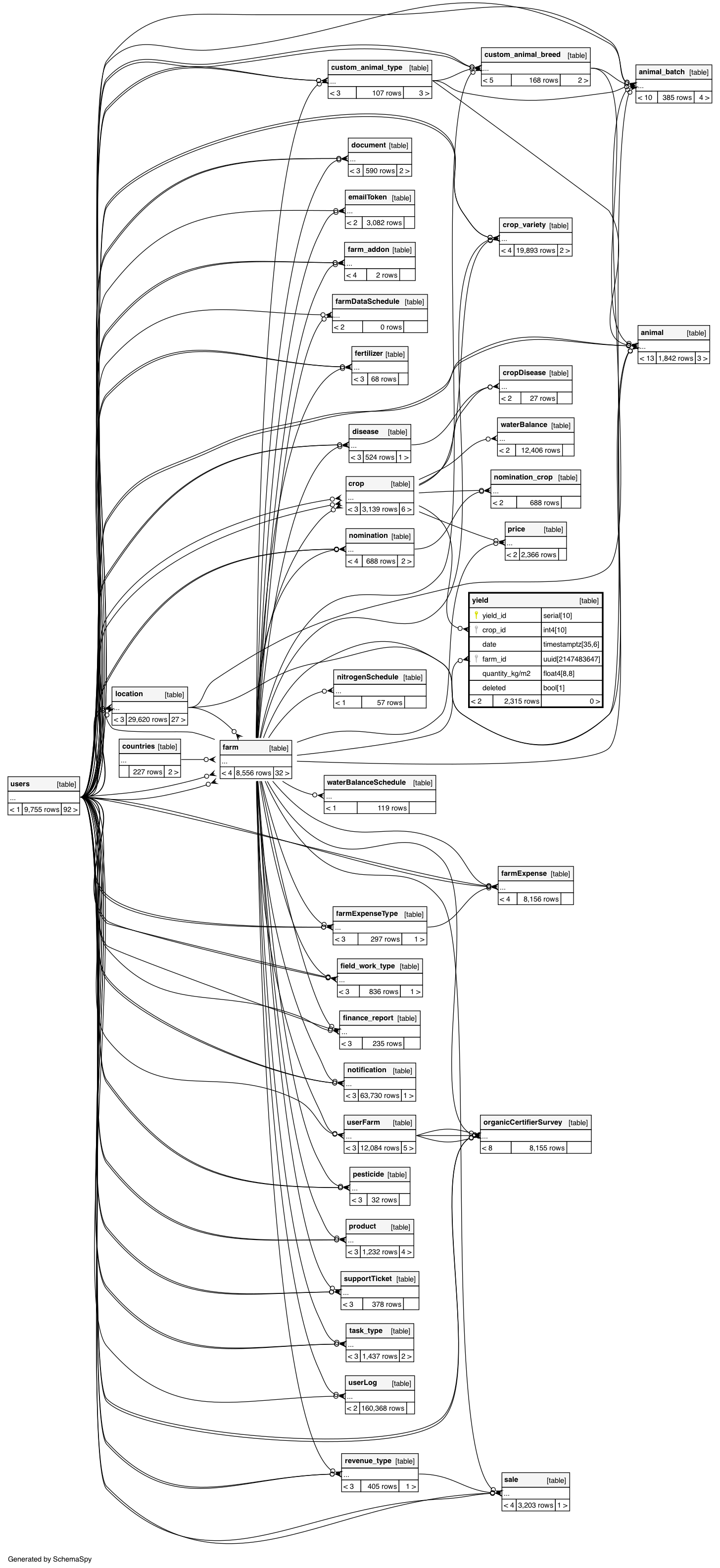
Columns
| Column | Type | Size | Nulls | Auto | Default | Children | Parents | Comments | |||
|---|---|---|---|---|---|---|---|---|---|---|---|
| yield_id | serial | 10 | √ | nextval('yield_yield_id_seq'::regclass) |
|
|
|||||
| crop_id | int4 | 10 | √ | null |
|
|
|||||
| date | timestamptz | 35,6 | √ | null |
|
|
|||||
| farm_id | uuid | 2147483647 | null |
|
|
||||||
| quantity_kg/m2 | float4 | 8,8 | √ | null |
|
|
|||||
| deleted | bool | 1 | false |
|
|
Indexes
| Constraint Name | Type | Sort | Column(s) |
|---|---|---|---|
| yield_pkey | Primary key | Asc | yield_id |



