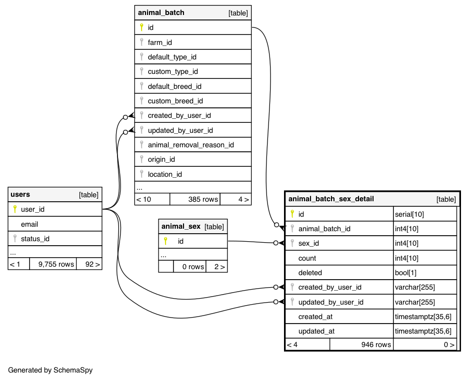
Columns
| Column | Type | Size | Nulls | Auto | Default | Children | Parents | Comments | |||
|---|---|---|---|---|---|---|---|---|---|---|---|
| id | serial | 10 | √ | nextval('animal_batch_sex_detail_id_seq'::regclass) |
|
|
|||||
| animal_batch_id | int4 | 10 | null |
|
|
||||||
| sex_id | int4 | 10 | null |
|
|
||||||
| count | int4 | 10 | null |
|
|
||||||
| deleted | bool | 1 | false |
|
|
||||||
| created_by_user_id | varchar | 255 | '1'::character varying |
|
|
||||||
| updated_by_user_id | varchar | 255 | '1'::character varying |
|
|
||||||
| created_at | timestamptz | 35,6 | '1999-12-31 16:00:00-08'::timestamp with time zone |
|
|
||||||
| updated_at | timestamptz | 35,6 | '1999-12-31 16:00:00-08'::timestamp with time zone |
|
|
Indexes
| Constraint Name | Type | Sort | Column(s) |
|---|---|---|---|
| animal_batch_sex_detail_pkey | Primary key | Asc | id |

