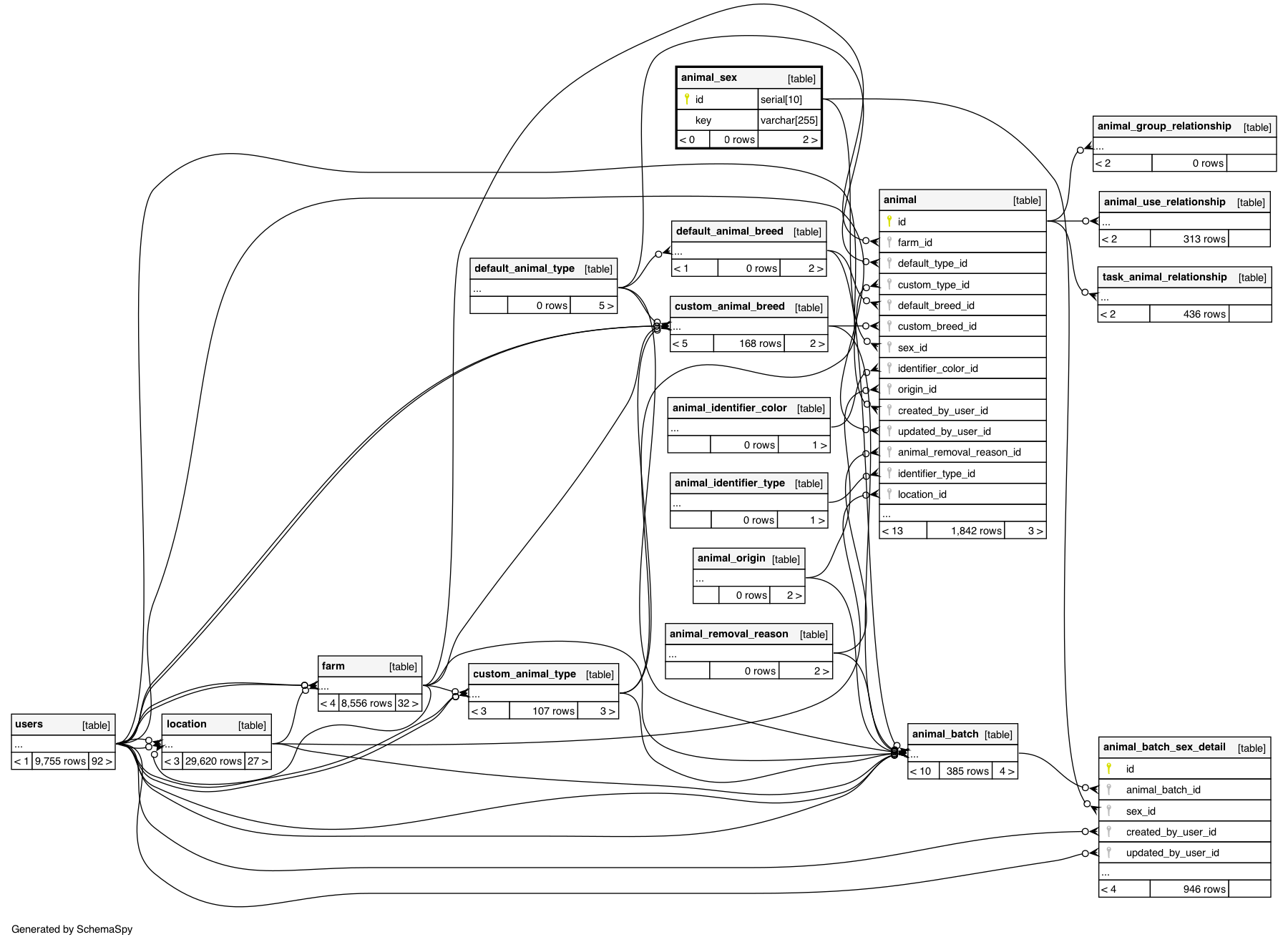
Columns
| Column | Type | Size | Nulls | Auto | Default | Children | Parents | Comments | ||||||
|---|---|---|---|---|---|---|---|---|---|---|---|---|---|---|
| id | serial | 10 | √ | nextval('animal_sex_id_seq'::regclass) |
|
|
||||||||
| key | varchar | 255 | null |
|
|
Indexes
| Constraint Name | Type | Sort | Column(s) |
|---|---|---|---|
| animal_sex_pkey | Primary key | Asc | id |

