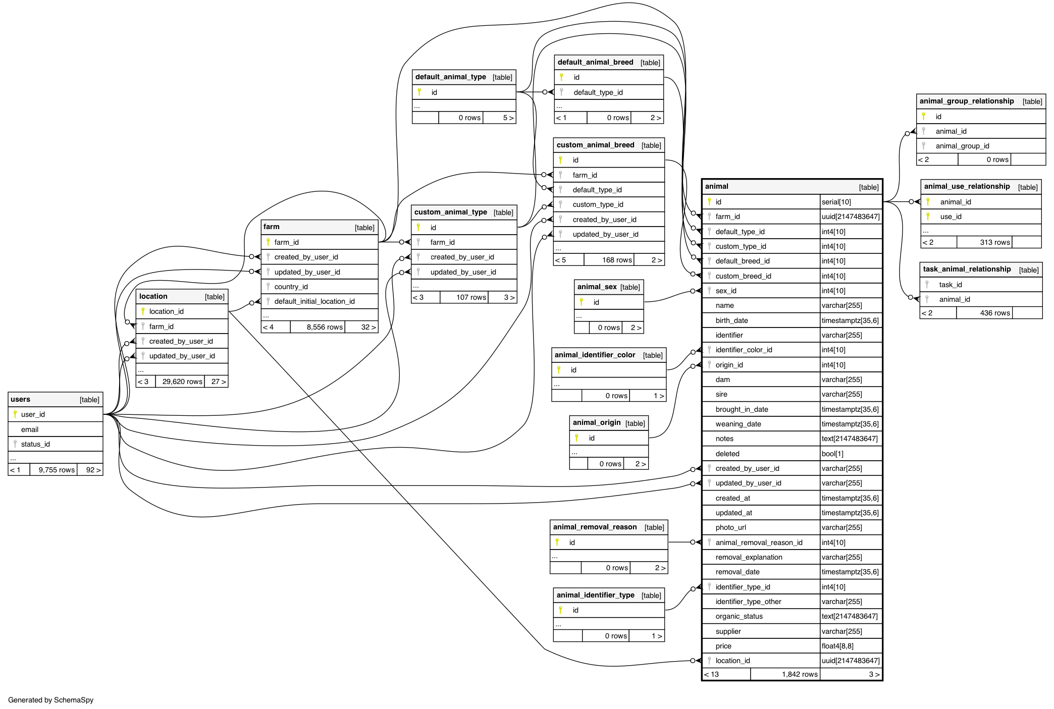
Columns
| Column | Type | Size | Nulls | Auto | Default | Children | Parents | Comments | |||||||||
|---|---|---|---|---|---|---|---|---|---|---|---|---|---|---|---|---|---|
| id | serial | 10 | √ | nextval('animal_id_seq'::regclass) |
|
|
|||||||||||
| farm_id | uuid | 2147483647 | null |
|
|
||||||||||||
| default_type_id | int4 | 10 | √ | null |
|
|
|||||||||||
| custom_type_id | int4 | 10 | √ | null |
|
|
|||||||||||
| default_breed_id | int4 | 10 | √ | null |
|
|
|||||||||||
| custom_breed_id | int4 | 10 | √ | null |
|
|
|||||||||||
| sex_id | int4 | 10 | √ | null |
|
|
|||||||||||
| name | varchar | 255 | √ | null |
|
|
|||||||||||
| birth_date | timestamptz | 35,6 | √ | null |
|
|
|||||||||||
| identifier | varchar | 255 | √ | null |
|
|
|||||||||||
| identifier_color_id | int4 | 10 | √ | null |
|
|
|||||||||||
| origin_id | int4 | 10 | √ | null |
|
|
|||||||||||
| dam | varchar | 255 | √ | null |
|
|
|||||||||||
| sire | varchar | 255 | √ | null |
|
|
|||||||||||
| brought_in_date | timestamptz | 35,6 | √ | null |
|
|
|||||||||||
| weaning_date | timestamptz | 35,6 | √ | null |
|
|
|||||||||||
| notes | text | 2147483647 | √ | null |
|
|
|||||||||||
| deleted | bool | 1 | false |
|
|
||||||||||||
| created_by_user_id | varchar | 255 | '1'::character varying |
|
|
||||||||||||
| updated_by_user_id | varchar | 255 | '1'::character varying |
|
|
||||||||||||
| created_at | timestamptz | 35,6 | '1999-12-31 16:00:00-08'::timestamp with time zone |
|
|
||||||||||||
| updated_at | timestamptz | 35,6 | '1999-12-31 16:00:00-08'::timestamp with time zone |
|
|
||||||||||||
| photo_url | varchar | 255 | √ | null |
|
|
|||||||||||
| animal_removal_reason_id | int4 | 10 | √ | null |
|
|
|||||||||||
| removal_explanation | varchar | 255 | √ | null |
|
|
|||||||||||
| removal_date | timestamptz | 35,6 | √ | null |
|
|
|||||||||||
| identifier_type_id | int4 | 10 | √ | null |
|
|
|||||||||||
| identifier_type_other | varchar | 255 | √ | null |
|
|
|||||||||||
| organic_status | text | 2147483647 | 'Non-Organic'::text |
|
|
||||||||||||
| supplier | varchar | 255 | √ | null |
|
|
|||||||||||
| price | float4 | 8,8 | √ | null |
|
|
|||||||||||
| location_id | uuid | 2147483647 | √ | null |
|
|
Indexes
| Constraint Name | Type | Sort | Column(s) |
|---|---|---|---|
| animal_pkey | Primary key | Asc | id |



