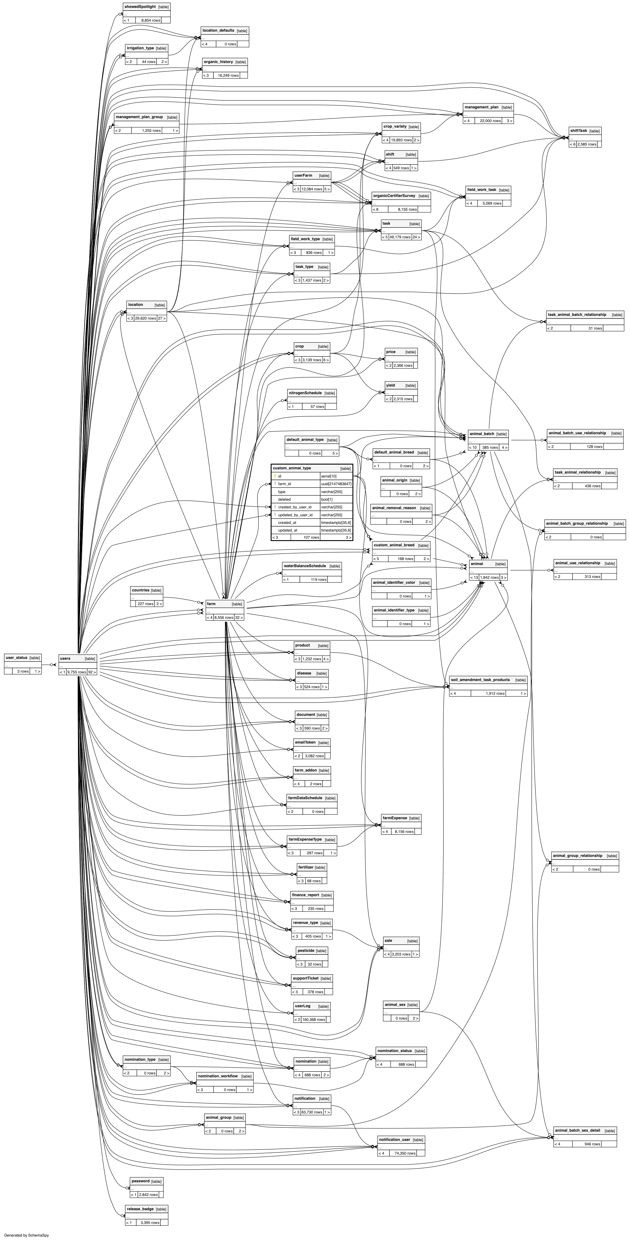
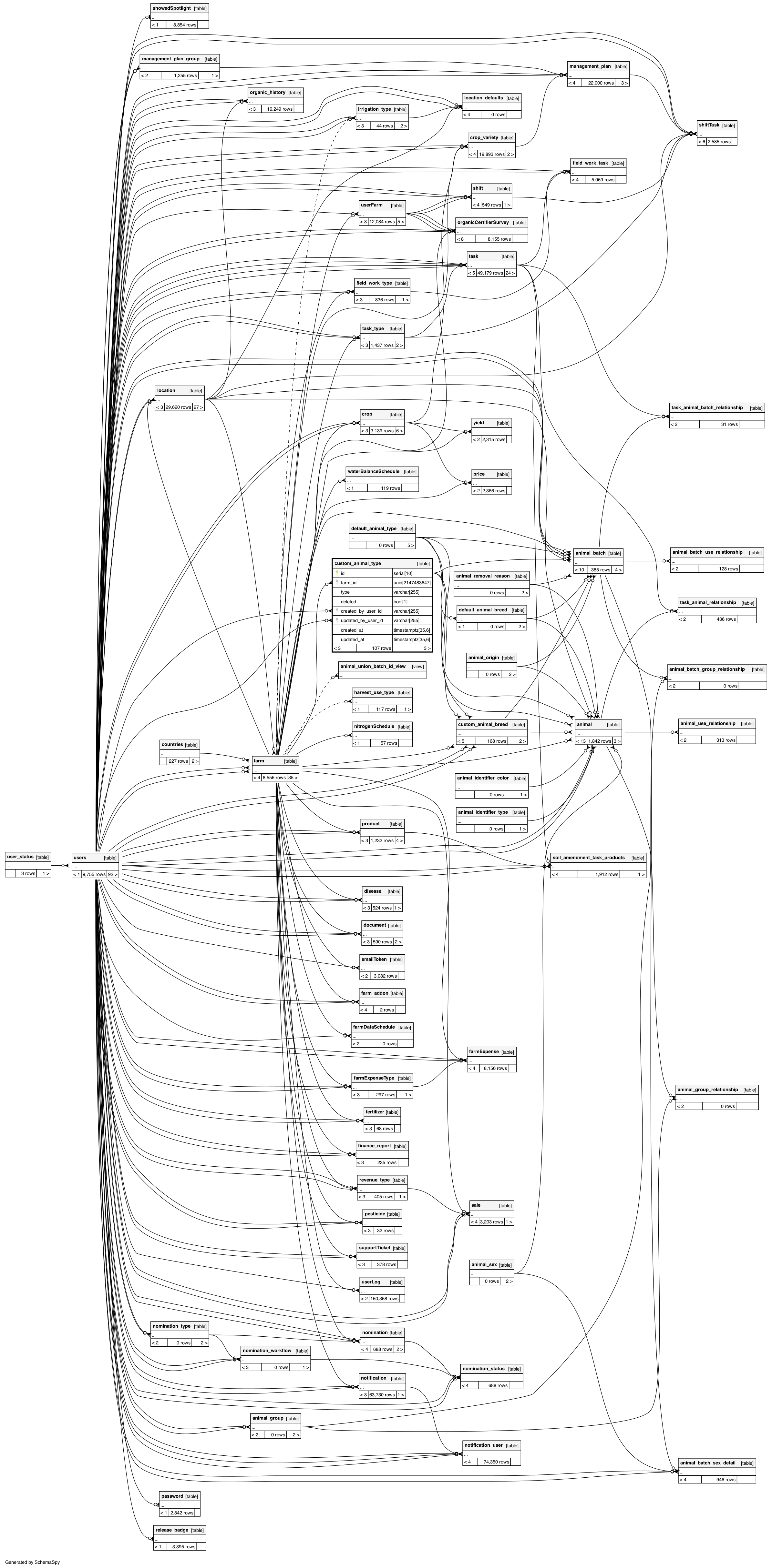
Columns
| Column | Type | Size | Nulls | Auto | Default | Children | Parents | Comments | |||||||||
|---|---|---|---|---|---|---|---|---|---|---|---|---|---|---|---|---|---|
| id | serial | 10 | √ | nextval('custom_animal_type_id_seq'::regclass) |
|
|
|||||||||||
| farm_id | uuid | 2147483647 | null |
|
|
||||||||||||
| type | varchar | 255 | null |
|
|
||||||||||||
| deleted | bool | 1 | false |
|
|
||||||||||||
| created_by_user_id | varchar | 255 | '1'::character varying |
|
|
||||||||||||
| updated_by_user_id | varchar | 255 | '1'::character varying |
|
|
||||||||||||
| created_at | timestamptz | 35,6 | '1999-12-31 16:00:00-08'::timestamp with time zone |
|
|
||||||||||||
| updated_at | timestamptz | 35,6 | '1999-12-31 16:00:00-08'::timestamp with time zone |
|
|
Indexes
| Constraint Name | Type | Sort | Column(s) |
|---|---|---|---|
| custom_animal_type_pkey | Primary key | Asc | id |



