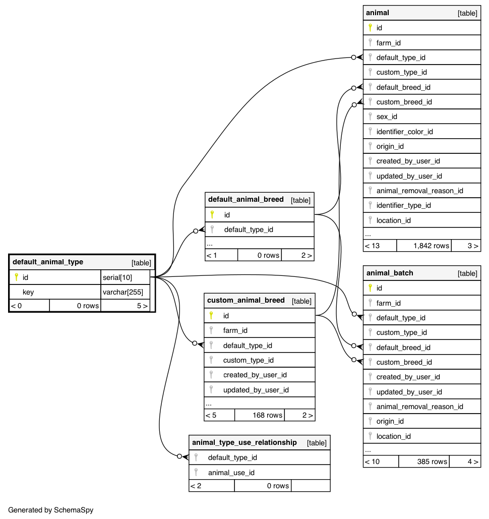
Columns
| Column | Type | Size | Nulls | Auto | Default | Children | Parents | Comments | |||||||||||||||
|---|---|---|---|---|---|---|---|---|---|---|---|---|---|---|---|---|---|---|---|---|---|---|---|
| id | serial | 10 | √ | nextval('default_animal_type_id_seq'::regclass) |
|
|
|||||||||||||||||
| key | varchar | 255 | null |
|
|
Indexes
| Constraint Name | Type | Sort | Column(s) |
|---|---|---|---|
| default_animal_type_pkey | Primary key | Asc | id |

