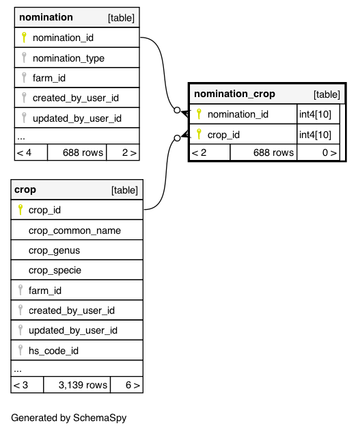
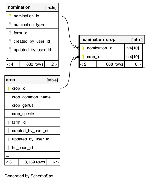
Columns
| Column | Type | Size | Nulls | Auto | Default | Children | Parents | Comments | |||
|---|---|---|---|---|---|---|---|---|---|---|---|
| nomination_id | int4 | 10 | null |
|
|
||||||
| crop_id | int4 | 10 | null |
|
|
Indexes
| Constraint Name | Type | Sort | Column(s) |
|---|---|---|---|
| nomination_crop_pkey | Primary key | Asc/Asc | nomination_id + crop_id |



